购物车

请登录

我的财产

我的足迹

我的购物车

请登录 免费注册

购物车结算

最新加入的商品

0种商品去购物车
首页> 高中教辅> 高三年级> 历史> 2023高考必刷卷 专题强化卷 高三冲刺 12套模拟汇编 历史

2023高考必刷卷 专题强化卷 高三冲刺 12套模拟汇编 历史

商城价 ¥18.76

市场价 ¥26.80

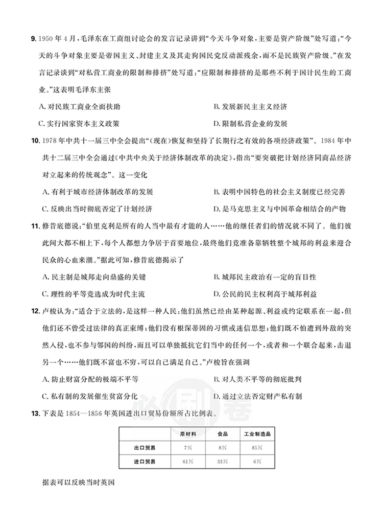
累计评价0
累计销量0
手机购买
商品二维码

配至

请选择地区
有货 运费: